-
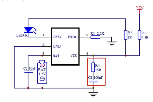
4055H 500mA 广州线性锂离子电池充电器
发布时间:2024-05-034055H 500mA 线性锂离子电池充电器特点 高达 500mA 的可编程充电电流 无需 MOSFET、检测电阻或隔离二极管 恒定电流/恒定电压操作,并具有可在无过热风险的情况下实现充电效率最大化的热调节功能 直接从 USB 端口给单节锂...
查看详情 -
36V高输入电压广州线性充电器 BC4056
发布时间:2024-05-0136V高输入电压线性充电器 BC4056概述BC4056_HV 是一款单电池锂电池恒流/恒压线性充电 管理芯片. 芯片里有一个温度环. 当芯片过热时,温 度环自动降低充电电流,确保安全充电,避免过热并 获得最大充电速度.充电电流可由外部电阻...
查看详情 -
12V广州直流电机驱动芯片 BDR6122F
发布时间:2024-04-2912V直流电机驱动芯片 BDR6122F产品概述 BDR6122F 是一款直流电机驱动芯片,适用于智能锁、智能仪表、阀门等领域。 BDR6122F 输出直流电流达到 1.9A。有两组工作电压:VM 工作范围是 0~12V,VCC 工作范围是...
查看详情 -
恒流/恒压广州座充充电管理芯片FM4062
发布时间:2024-04-27恒流/恒压座充充电管理芯片FM4062概述 FM4062是恒流/恒压座充充电管理芯片,主要应用于单节锂电池充电。应用电路无需外接检测电阻,其内部为MOSFET结构,因此也无需外接反向二极管。FM4062 VCC端口具有高达30V的超高耐压且...
查看详情 -
FM4057 32V 耐压广州单节锂电池线性充电芯片
发布时间:2024-04-26FM4057 32V 耐压单节锂电池线性充电芯片1 概述FM4057是一款兼具高集成度和高可靠性的单节锂电池线性充电芯片,可以使用交流电源转接器或USB埠作为它的电源输入。当电源被移除时,FM4057进入睡眠模式。FM4057充电系统集成充...
查看详情 -
FM4062 带OVP功能广州座充充电管理 IC
发布时间:2024-04-25FM4062 带OVP功能座充充电管理 IC概述 FM4062是恒流/恒压座充充电管理芯片,主要应用于单节锂电池充电。应用电路无需外接检测电阻,其内部为MOSFET结构,因此也无需外接反向二极管。FM4062 VCC端口具有高达30V的超高...
查看详情



服务热线
公司地址:
公司邮箱: