-
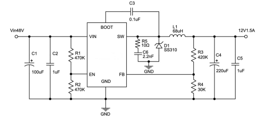
100V的广州异步降压型DC-DC转换器XR3820
发布时间:2024-08-02100V的异步降压型DC-DC转换器XR3820概述XR3820是一款输入耐压可达100V的 异步降压型DC-DC转换器,内置高位NMOS,内阻仅有400mΩ,可提供1.5A的持续带载能力,系统转换效率可达95%以上。具备高性能的负载响应能...
查看详情 -
1.2MHz,5V-2.4A输出电流,广州升压转换器XR9225
发布时间:2024-07-301.2MHz,5V-2.4A输出电流,升压转换器XR9225General DescriptionThe XR9225 is a high efficiency current-mode boost converterwith a fixe...
查看详情 -
XR6120 广州PD诱骗芯片 取电sink芯片
发布时间:2024-07-27XR6120 PD诱骗芯片 取电sink芯片1.产品概述XR6120是一款单芯片集成 PD2.0/3.0、QC2.0/QC3.0,AFC 快充协议 Type-C 多功能受电端 sink 取电芯片。内置 PD 通信模块,自动与充电设备握手,完...
查看详情 -
升压,降压,升降压多拓扑广州恒流数字调光芯片,JZ6304升降压芯片怎么样?
发布时间:2024-07-24升压,降压,升降压多拓扑恒流数字调光芯片,JZ6304升降压芯片怎么样?特性■ 所有端口都具备±2000V(HBM)ESD保护■ 宽输入/输出电压范围:3.0V-60V■ 支持PWM调光及模拟调光■ 内置60V/350mΩ低侧金属氧化物半导...
查看详情 -
60V 升压型、降压型、广州升降压型 LED 恒流驱动器JZ6304
发布时间:2024-07-2160V 升压型、降压型、升降压型 LED 恒流驱动器JZ6304特性■ 所有端口都具备±2000V(HBM)ESD保护■ 宽输入/输出电压范围:3.0V-60V■ 支持PWM调光及模拟调光■ 内置60V/350mΩ低侧金属氧化物半导体场效应...
查看详情 -
4路DC/DC,每路输出4A,可4路并联16A 广州超薄型SIP封装电源模块4644
发布时间:2024-07-184路DC/DC,每路输出4A,可4路并联16A 超薄型SIP封装电源模块4644产品特性自主研发,纯国产化采用SMT工艺,SIP塑封封装总规范:GJB 10164-2021详细规范:SC-Q/GZX52013-2022输出电流:每路4A持续...
查看详情



服务热线
公司地址:
公司邮箱: